Design-first solutions for Mumbai local ticketing challenges

Start Point
The Mumbai Local is often called
the lifeline of the city, carrying 7.5-8 million commuters every day.
The mumbai local railway system offers multiple methods for booking tickets.
Research
While the surge of digital payment options promise faster, queue-free travel, ATVM Kiosk systems are still used by roughly 2 million travelers in a week
Alternative service
System provides an alternative to traditional ticket counter queues.
Limited adoption
Only 20-25% of commuters have tried using the ATVM system.
Wide coverage
ATVMs are available across all 119 local railway stations in Mumbai.
Facilitator impact
Adoption rates fell dramatically after human facilitators were removed.
User assistance
Human support proved crucial for encouraging commuter engagement with ATVMs.
Interface struggles
Many commuters find the ATVM interface difficult to navigate.
Persona 1:
Aakash
Age: 34

Goals: Book tickets while multitasking during calls or breaks.
Behaviours: Gets irritated when multiple screens slow him down
Triggers: Rush hour with limited time between train arrivals
Frustrations: Small touch targets → frequently wrong selections
Persona 2:
Vanshika
Age: 20

Goals: Get a valid train ticket in under ~30 seconds end-to-end
Behaviours: Often remembers to book on UTS only after reaching the station
Triggers: UTS geofencing / unavailability forces
ATVM kiosk usage
Frustrations: ATVM station map overload leads
to hesitation
Persona 3:
Ashok
Age: 34

Goals: A simple and dependable way to buy tickets without stress
Behaviours: Reads the screen slowly; prefers clear labels over icons
Triggers: Kiosks without staff support
Frustrations: Too many station names visible
at once
Problem Statement
Why the volcano erupts?
Journey mapping

These marked screens are observed to cause user struggles becuase of UI and ATVM Heuristic problems
Heuristic Evaluation
01
Keep visuals clean and focused
02
Ensure strong visibility & contrast
03
The interface should be multilingual
04
Communicate both visually and verbally
05
Guide users before they start
06
Make actions and touch areas obvious
07
Keep steps minimal and direct
08
Show progress and transaction feedback
09
Help users recover from mistakes
10
Prevent critical errors and confusion
11
Reveal the journey ahead
12
Design for speed and patience
Before
Journey mapping
Problems identified
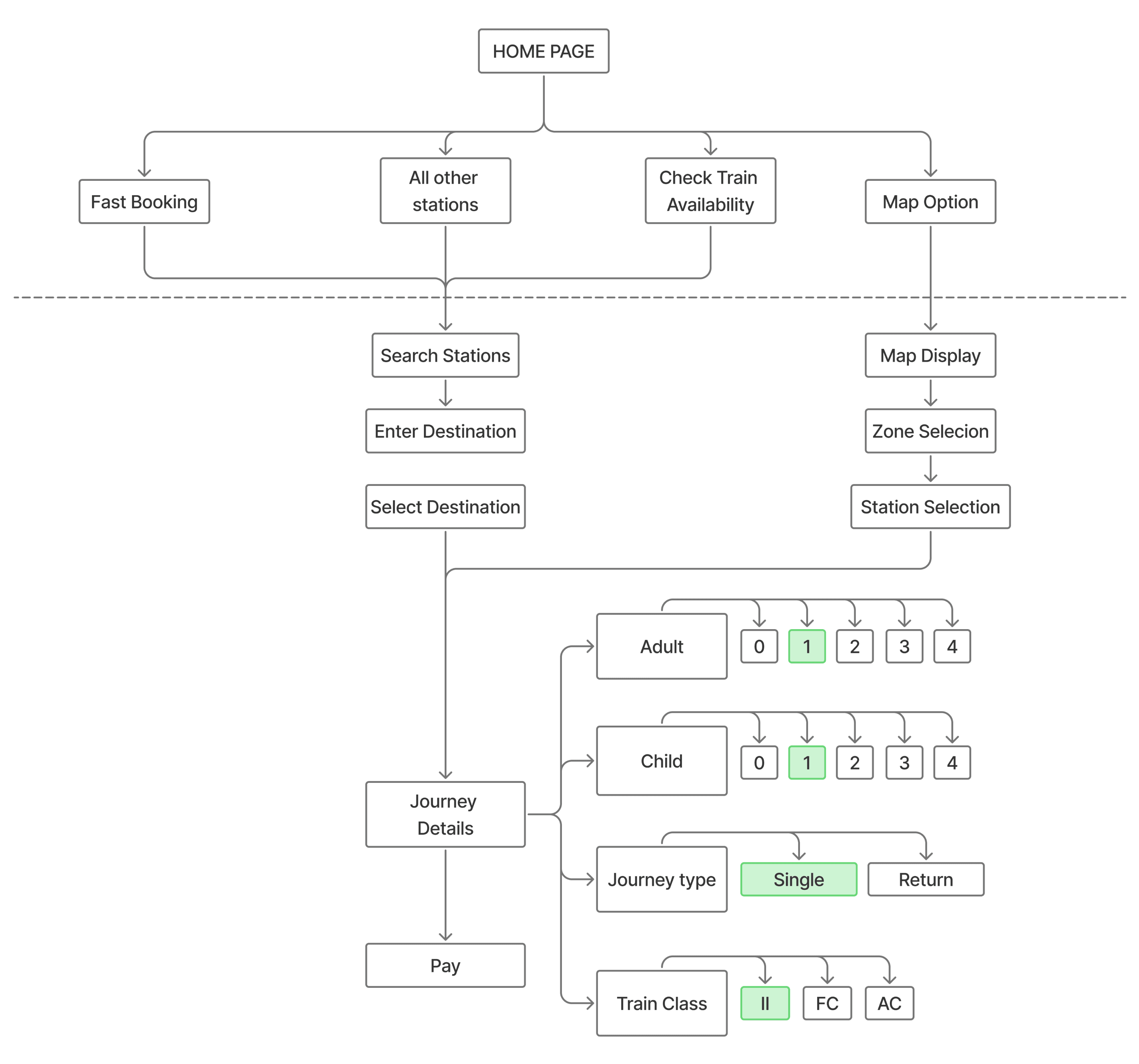
This flow reduces the steps upto just 4 for a single ticket buying user
Two clear and clean ways of choosing a station and booking a ticket (Map and search).
Clear payment instructions to follow through with ticket buying
How might we?
Output
Let's start
Home screen now directs commuters to the correct booking path.
Primary actions are highlighted up front, while secondary options remain accessible without cluttering the interface.
Pick a zone
Easy navigation through division of zones (clear information hierarchy).
Auto filled journey details with most commonly chosen option (Can be changed as per user discretion)
Pick a Station
Choose where you want to go once you identify your zone.
Pay now
Generated Qr code for easy scan and pay through any UPI application or bank app
Clear Journey ticket preview to check and confirm for details.
Search your station
Search your station instantly with predictive search.
Result?
Key Learnings





























